Group System Diagram Contest
============================

Create a file on Odin named: 3350/6/my_vote.txt

  $ cd
  $ cd 3350
  $ ./lab-start.sh
  $ cd 6
  $ vi my_vote.txt

In that file, enter the letter of the diagram you think is best.
You must vote for at least 2 diagrams.
Diagram images are in random order by group.
To vote for diagram A and C, enter AC or A C in your file.
Capital letters please!
You may vote for more than 2 diagrams.
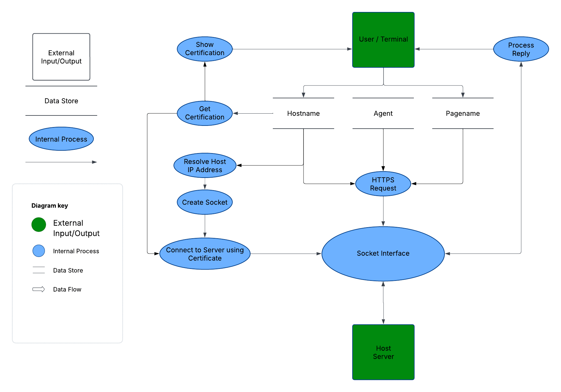
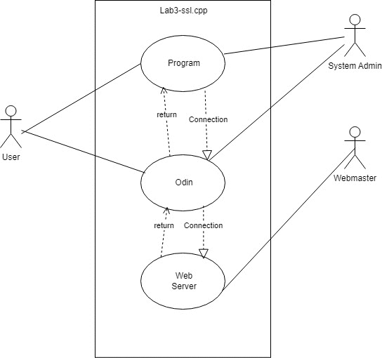
Click on each diagram to see more detail.

A  B  C  D 

E  F  G  H